TTT GEX Visualizer turns live options data into clear gamma exposure charts and a strike heatmap, so you can spot key levels where positioning may amplify or dampen price moves. Use it to add context to entries, exits, and risk decisions.
A fast, visual options profit calculator built for TTT-specific strategies that you’ll hear talked about frequently around the stream and Discord. See break-evens, max gain/loss, and payoff charts in seconds so you can compare scenarios and make smarter trades without spreadsheets.
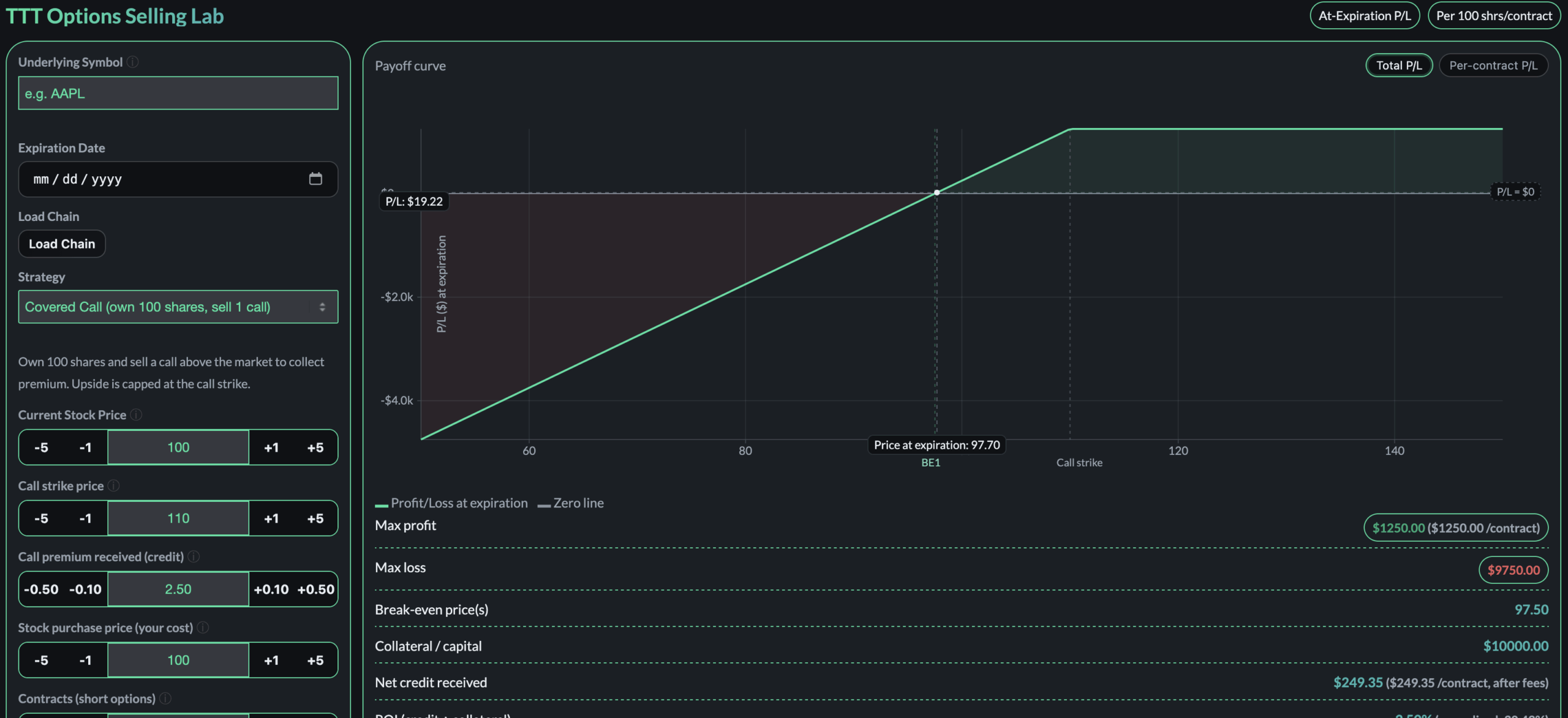
Options Selling Lab is an interactive payoff visualizer that turns real options chains into clear, intuitive P/L curves so you can see exactly how covered calls, CSPs, strangles, and spreads behave before you trade. Pick a ticker and expiration, and get a realistic example trade with instant metrics to understand risk, reward, and break‑evens at a glance.



